Säätöputkikompressorit

In English here!

Toiminta

Elektroniputkilla toteutetuissa kompressoreissa kompressointi saadaan aikaan säätöputkilla, jotka tunnetaan myös nimellä vaihtovahvistusputki, eglanniksi “variable-mu”, “remote-cutoff” tai “super-control”. Muuttamalla hilaesijännitettä voidaan säätöputkia hyväksikäyttäen muuttaa vahvistimen vahvistusta. Kun ohjaushilan jännitettä muutetaan negatiivisemmaksi katodiin nähden, niin putken anodivirta ja siirtokonduktanssi pienenee.

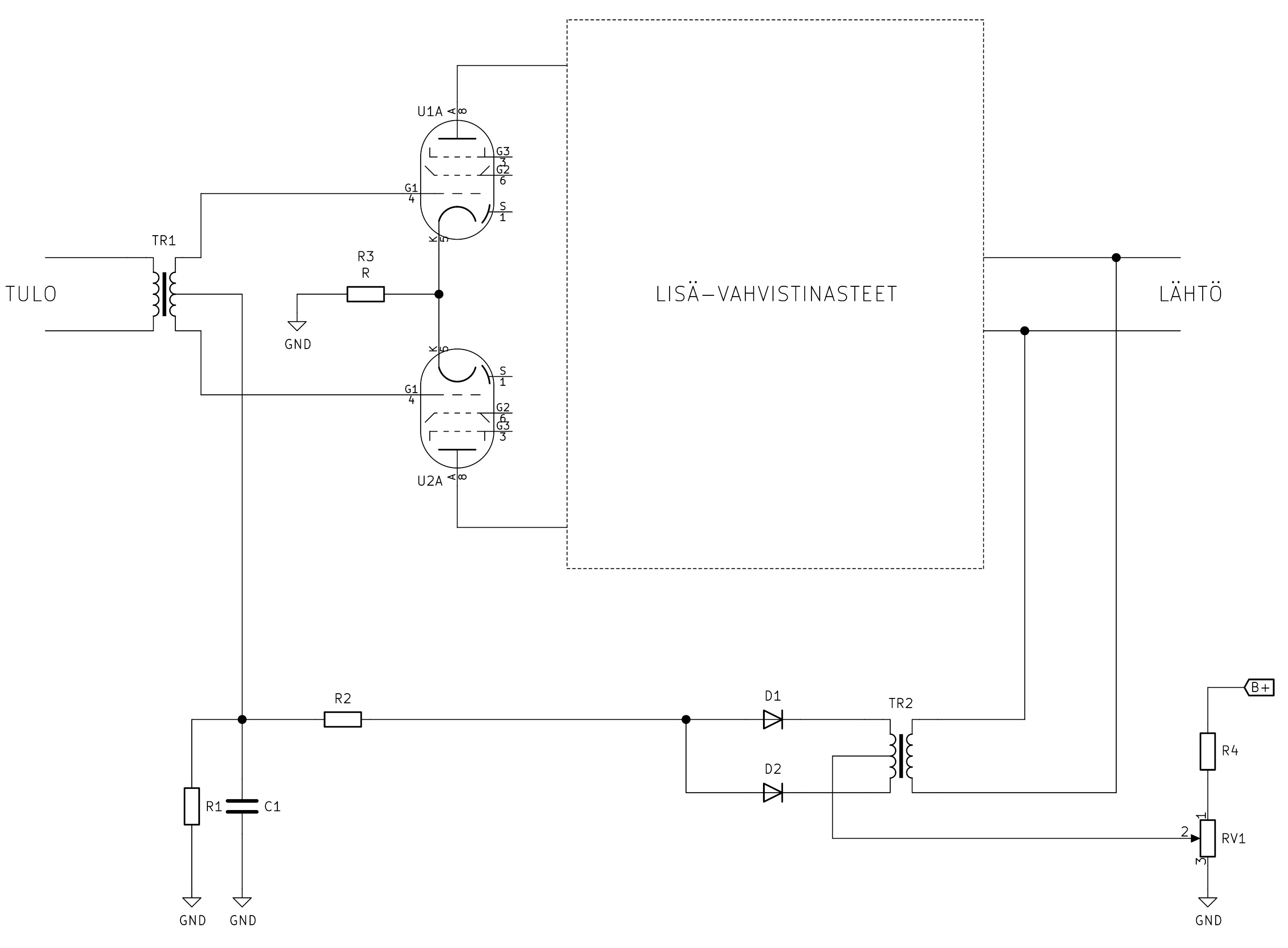
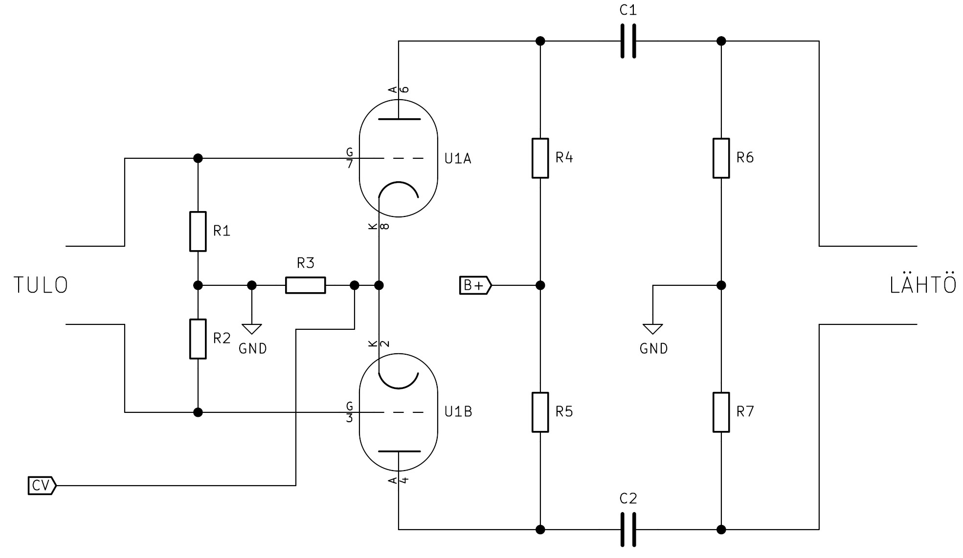
Kompressorin kytkentä ei poikkea juurikaan tavanomaisesta vuorovaihevahvistimesta, mutta lisänä on kontrollipiiri, jolla luodaan muuttuva hilaesijännite putkille (säätöjännite). Kuva 1 on yksinkertaistettu kompressorin kytkentäkaavio, josta voidaan nähdä kompressoinnille oleelliset osat. U1 ja U2 ovat säätöputkia, jotka muodostavat vuorovaihevahvistimen. Putkien siirtokonduktanssi ja näin ollen vahvistus on riippuvainen ohjaushilan esijännitteestä. Kyseessä on siis jänniteohjattu vuorovaihevahvistin. Putkien ohjaushiloille tuodaan muuttuva hilajännite RC-piiriltä tulomuuntajan T1 keskivälioton kautta, joka on kytketty diodien D1 ja D2 anodeille. Audio signaali tuodaan diodien katodeille. Kynnystason (Threshold) määrää diodien kynnysjännite ja potentiometrillä RV1 säädettävä jännite.

Kun tuloon syötetään signaalia, kompressori toimii kuten mikä tahansa vahvistin ja vahvistaa signaalia, jos signaali on riittävän suuri diodit D1 ja D2 alkavat johtamaan. Signaalin huiput jotka ylittävät diodien kynnysjännitteen lataavat kondensaattorin C1 negatiiviseksi. Kondensaattorin C1 jännite määrää putkien U1 ja U2 hilaesijännitteen. Mitä negatiivisemmaksi ohjaushilojen jännite muuttuu, sitä pienemmäksi vahvistus muuttuu.

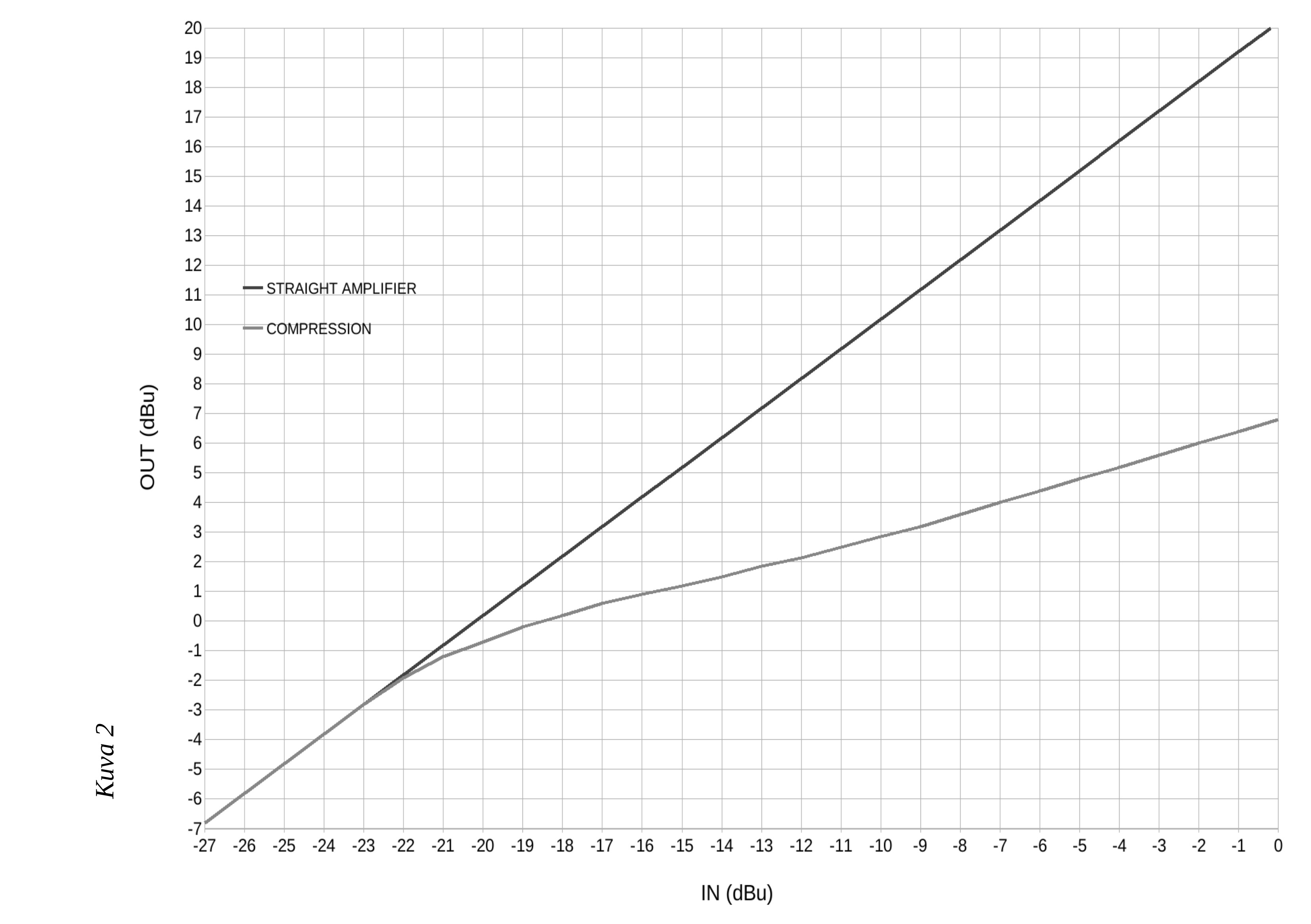
Kuva 2 on esimerkki kompressorin tulon/lähdön ominaiskäyrästä. Kompressori toimii kuten lineaarinen vahvistin, kunnes signaali ylittää kynnyksen jossa kompressointi alkaa ja vahvistimen vahvistus pienenee. Putkikompressoreille on myös yleistä, että kompressiosuhde ei ole vakio vaan se muuttuu kompressoinnin kasvaessa. Kompression jyrkkyyden suhde on siis asteittaisesti loiva (Soft knee).

Kompressorin reagointiaika (Attack) määräytyy siitä, kuinka nopeasti kondensaattori C1 latautuu. Nousuaika voidaan ilmoittaa RC-aikavakiona jossa C = C1 ja R on kaikki resistanssi sarjassa kondensaattorin C1 kanssa, mukaan lukien vahvistimen lähtöimpedanssi, jolla diodeja ajetaan. Paluuaika (Release) voidaan ilmoittaa C1 ja R1 RC-aikavakiona. Ei ole kuitenkaan mitään standardia miten kompressorien reagointi- ja paluuajat ilmoitetaan.

Jänniteohjatun vuorovahevahvistimen jälkeen voi olla vielä yksi tai useampi lisävahvistinaste. Kontrollipiiri voi sisältää omia vahvistinasteita, joilla säätöjännite luodaan tai useamman vahvistinasteen kompressorissa voidaan säätöjännite tasasuunnata suoraan viimeisen vuorovaihevahvistimen anodeilta. Hyvä esimerkki kompressorista jossa on vain yksi vahvistinaste ja erillinen vahvistin säätöjännitteelle on Fairchild 660. Esimerkki kompressorista jossa ei ole erillistä kontrollivahvistinta RCA BA-6A.

Putkikompressorit tunnetaan yleensä nimellä Vari-Mu. Vari-Mu nimen luulisi viittaavan siihen, että putken vahvistuskerroin eli (mu) muuttuisi. Putken vahvistuskerroin pysyy kuitenkin lähes vakiona suurillakin anodivirran muutoksilla, kun taas siirtokonduktanssi (gm) ja anodiresistanssi (ra) muuttuvat paljon anodivirran muuttuessa. Säätöputkikompressoreiden (Vari-Mu) toiminta perustuu siirtokonduktanssin muutokseen eikä vahvistuskertoimen muutokseen. Myös vahvistuskerroin muuttuu anodivirran mukana jonkin verran, mutta ei koskaan tarpeeksi ollakseen hyödyllinen.

On myös olemassa putkikompressoreita kuten TRIMAX A.30 jossa sarjavastus ja putken katodiresistanssi muodostavat jännitteenjakajan, ja signaalia voidaan vaimentaa muuttamalla putken esijännitettä. Myös tällaisen kompressorin toiminta perustuu siirtokonduktanssin muutokseen. Kuten siirtokonduktanssi, myös anodiresistanssi on ohjaushilan jännitteen funktio. Triodissa pienellä hilaesijännitteellä anodiresistanssi on suhteellisen pieni, kun hilaesijännitettä muutetaan negatiiviseksi anodiresistanssi kasvaa. Näin signaalin vaimennus voidaan myös toteuttaa anodipiirissä muodostetulla jännitteenjakajalla. Vahvistimen vahvistusta voidaan myös kontrolloida takaisinkytkentäpiirillä. Takaisinkytkentäpiirissä on putki jonka anodiresistanssi määrää vahvistimen negatiivisen takaisinkytkennän määrän. Suurin osa putkikompressoreista on kuitenkin toteutettu säätöputki-kytkennällä ja sitä yleensä pidetään parhaana tapana toteuttaa putkikompressori.

Särö säätöputkiompressoreissa

Perinteisesti parhaan tuloksen saavuttamiseksi jänniteohjatun vahvistimen on täytynyt olla lähdöstä muuntajakytketty vuorovaihevahvistin. Vuorovaihevahvistimessa säröstä parilliset harmoniset kumoutuvat, joskaan ei täydellisesti ja muuntajakytkennällä yhteismuotoinen tasavirran muutos ei pääse lähdölle tai seuraavalle vahvistinasteelle.

Hilaesijännitettä muutetaan kontrollipiirin avulla ja säätöjännite hiloilla voi olla monta kertaa suurempi kuin audiosignaali. Säätöjännite muuttaa putkien anodivirtaa äkkinäisesti, jos vuorovaihevahvistimen putkien anodivirrat eivät ole balanssissa, nopeat anodivirran muutokset saavat lähdölle matalataajuisen transientin (”thump”-äänen). Täydellisen balanssin saavuttaminen on mahdotonta, mutta hyvällä sovituksella signaali-"thump"suhde saadaan riittävän suureksi. Huonosti balansoidussa kompressorissa suuret signaalit nopeilla attack ajoilla saattavat myös ylikompressoitua eli vaimentua liikaa. Tämän jälkeen kestää jonkin aikaa kunnes vahvistin stabiloituu ja signaali palautuu oikealla tasolle. Huonossa tapauksessa palautuminen oikealle tasolle voi kestää kymmeniä tai jopa satoja millisekunteja. Riittävällä putkien sovituksella ja hyvällä kontrollipiirin suunnittelulla saadaan ylikompressoinnit ja “thump” äänet kuitenkin estettyä. Kuva 3 havainnollista mitä signaalille voi tapahtuu huonosti balansoidussa kompressorissa.

RC-piiri ei suodata säätöjännitettä täysin puhtaaksi tasajännitteeksi. Rippelijännitteen aiheuttama putkien esijännitteen vaihtelu moduloi signaalia aiheuttaen säröä. Tätä säröä ei poista edes täydellinen putkien sovitus. Tämä särö ilmaantuu matalilla taajuuksilla ja kasvaa taajuuden madaltuessa. Tämän takia materiaalia joka sisältää paljon matalia taajuuksia kompressoitaessa on syytä käyttää hitaita paluuaikoja.

Harmoninen kokonaissärö ja keskeismodulaatiosärö riippuvat kompressoinnin määrästä. Särö johtuu siitä, että anodivirtaa pienennetään kompressoinnin aikaan saamiseksi ja signaali on suurimmillaan kompressorivahvistinasteessa kovilla kompressoinneilla. Etenkin keskeismodulaatiosärö voi nousta erittäin suureksi kovilla kompressoinneilla. Monet nykyiset putkikompressorien valmistajat eivät ilmoita keskeismodulaatiosäröä millään kompressointitasoilla, koska korkea IMD jo muutaman desibelin kompressoinnilla ei näytä hyvältä laitteen suoritusarvoissa.

Säätöputkien sovitus on erittäin tärkeää, jotta vuorovaihevahvistimen molemmat puoliskot olisivat mahdollisimman hyvässä balanssissa. Sovituksen pitäisi pysyä mahdollisimman hyvänä anodivirran muuttuessa. Putkikompressoreissa on yleensä yksi tai useampi balanssinsäätö trimmeri, joilla balanssia voidaan hienosäätää.

Säätöputket kompressoreissa

Mitä vähemmän siirtokonduktanssi muuttuu anodivirran mukana, sitä lineaarisempi putki on. Kompressorissa vahvistuksen halutaan muuttuvan anodivirran mukana, joten tarvitaan putki, jossa siirtokonduktanssi muuttuu. Tavallisissa (Sharp-cutoff) putkissa anodivirta tippuu nopeasti hilajännitteen mukana ja pieni virta ja suuret signaalit eivät ole hyvä yhtälö. Säätöputkissa putkien virta ei katkea suurillakaan negatiivisilla hilajännitteilä.

Kompressointi voidaan toteuttaa triodi, pentodi tai heptodi putkilla. Heptodissa on etuna, että audiosignaali voidaan tuoda eri hilalle kuin säätöjännite. Myös pentodissa säätöjännite voidaan tuoda jarruhilalle ja audiosignaali ohjaushilalle, jossa on kiinteä hilaesijännite. Kun säätöjännite tuodaan eri hilalle kuin audiosignaali ongelmana on, että kompressointivahvistin yliohjautuu suurilla signaaleilla. Parhaaseen lopputulokseen yleensä päästään kun audiosignaali ja säätöjännite tuodaan ohjaushilalle. Säätöjännite voidaan tuoda myös putken katodille, tässä tapauksessa säätöjännite on positiivinen. Elektroniputkien aikakautena ei ollut järkevää tuoda katodille, koska katodin impedanssi on erittäin matala, kun taas ohjaushilan impedanssi on erittäin korkea. Nykyisin puolijohteilla toteutetulla kontrollivahvistimella voidaan säätöjännite tuoda katodeille ja näin voidaan yksinkertaisesti jopa eliminoida tulomuuntajan tarve.

Säätöputkien valmistus on lopetettu lukuun ottamatta JJ 6386 tuplatriodia, mutta monien NOS putkien saatavuus on erittäin hyvä. Venäläisiä versioita 6SK7 ja EF93 pentodeista saa erittäin halvalla. Ei ole kuitenkaan välttämätöntä käyttää säätöputkia. Esimerkiksi 12AU7 tuplatriodia on käytetty useammassa uudessa putkikompressorissa säätöputkien sijasta.

Tavallisen putken ja säätöputken ero voidaan nähdä kuvasta 4. 6SJ7 putkessa virta katkeaa noin viisi kertaa pienemmällä hilaesijännitteellä verrattuna 6SK7 putkeen. Säätöputken ominaiskäyrä on erittäin epälineaarinen, eikä näin ollen ole sopiva audiotaajuuksilla toimivaan vahvistimeen. Radiovastaanottimissa hilaesijännitettä muutetaan vastaanotettavan radioaseman mukaan ja epälineaarisuus on hyödyksi, koska siirtokonduktanssi muuttuu koko käyrän matkalla, eikä virta katkea. Radiotaajuuksilla epälineaarissudesta aihetuva särö on merkityksetöntä, koska putken kuormana on tankkipiiri. Jos kuitenkin säätöputkia käytetään audiovahvistimena, niin vuorovaihekytkentä toimii lineaarisesti.

Kompressorin Suunnittelu

Putken vahvistus Av = gm * rp||RL, jossa gm on putken siirtokonduktanssi, rp on anodinresistanssi ja RL on putken näkemä kuorma. Jos putkena käytetään pentodia, niin vahvistus Av ≈ gm * RL, koska rp ≫ RL.

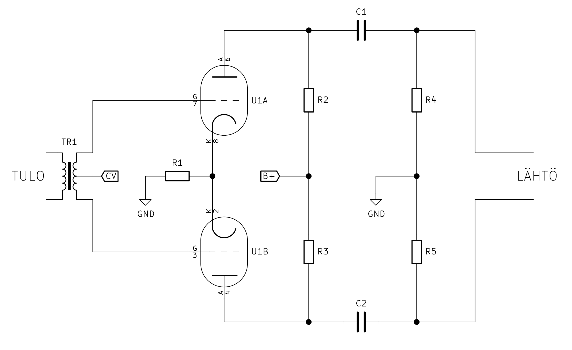
Kuvassa 5 on esitetty tyypillinen tapa toteuttaa jänniteohjattu putkivahvistin. huonona puolena on, että lähteen resistanssi ja muuntajan ensiön induktanssi muodostavat ylipäästösuotimen.

Lähtömuuntaja TR2 on ehkä putkikompressorin vaativin osa. Muuntajan ensiöllä lähteen resistanssi ja ensiön induktiivinen reaktanssi muodostavan jännitteenjakajan. Taajuuden madaltuessa reaktanssi pienenee ja jännite ensiöllä pienenee. Taajuus jolla induktiivinen reaktanssi ja lähteen resistanssi ovat yhtä suuret, signaali vaimentuu 3dB. Anodiresistanssi kasvaa anodivirran pienentyessä ja muuntajan ensiön induktanssin täytyy olla riittävän suuri, etteivät matalat taajuudet vaimennu kompressoidessa. Muuntajan täytyy myös sietää tasavirtaa ensiöllä tai muuten muuntajan sydän kyllästyy ja induktanssi tippuu, jos putket ovat epäbalanssissa.

Kuvassa 6 tasavirta pidetään poissa muuntajalta kondensaattorin C1 avulla. Kun tasavirta pidetään poissa muuntajalta, putkien huonokaan balanssi ei aiheuta matalien taajuuksien vaimentumista. Anodivastukset R1 sekä R2 määräävät suurimman lähderesistanssin jolla muutajaa ajetaan. Tässä kytkennässä putken näkemä kuorma on muuntajan heijastama kuorma rinnankytkettynä anodivastuksen kanssa.

Ei ole kuitenkaan välttämätöntä käyttää muuntajaa kompressointivahvistimen lähdössä vaan myös RC-kytkentää voidaan käyttää. RC-kytkennässä ongelmana on suuri yhteismuotoinen jännite joka siirtyy seuraavalle vahvistinasteelle.

Jos kuvassa 7 esitetyssä kytkennässä molempien putkien anodivirta on 5 mA, anodivastukset R2 ja R3 ovat 10k ja jos esimerkiksi kompressoidessa anodivirrat tippuu yhteen milliampeeriin, saa se aikaan 40V yhteismuotoisen jännitteen. Seuraava vahvistinaste tarvitsee suuren yhteismuotoisen jännitteen vaimennussuhteen ja kyvyn käsitellä suuria yhteismuotoisia jännitteitä.

Muuntajaton kompressori

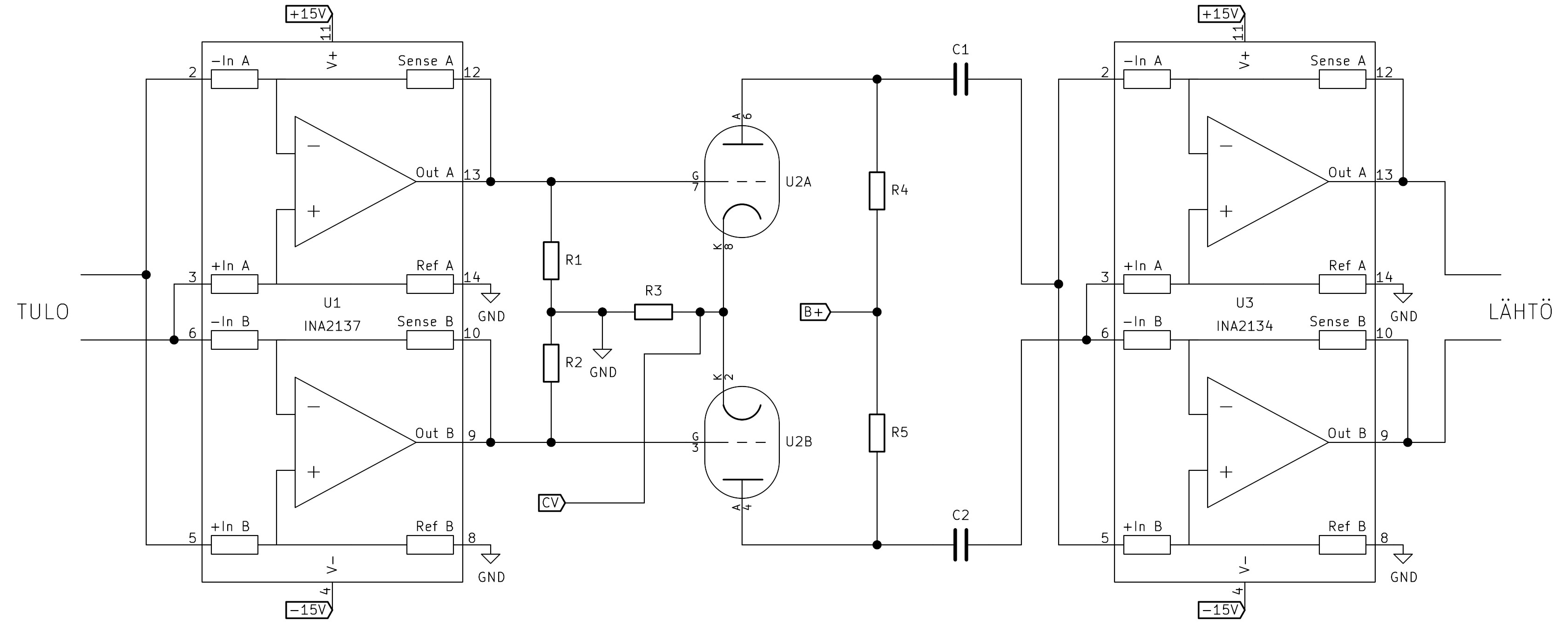
Putkikompressorit ovat yleensä kalliita. Syy kalliiseen hintaan johtuu suurilta osin kalliista audiomuuntajista. Monokompressorissa on 2 tai 3 audiomuuntajaa ja stereokompressorissa 4 tai 6 muuntajaa. Muuntajien lukumäärää kuitenkin pystytään vähentämään, jos kontrollipiirissä ja osassa vahvistinasteissa käytetään puolijohteita. Perinteisesti kompressointivahvistinasteen tulossa on muuntaja. Tulomuuntajalla saadaan symmetrinen tulosignaali kompressointiasteelle ja impedanssi säätöännitteelle on käytännössä ääretön. Tulomuuntajasta voidaan päästä eroon, jos säätöjännite tuodaan putkien katodeille. Katodeille tuotaessa impedanssi säätöjännitteelle on matala, jolloin kontrollivahvistin täytyy toteuttaa puolijohteilla.

Kuvassa 8 symmetrinen audiosignaali tuodaan hiloille ilman muuntajaa ja säätöjännite tuodaan katodeille.

Kun säätöjännite tuodaa katodeille, tulomuuntaja voidaan korvata ristiinkytketyllä INA2137 differentiaalivahvistimella. Lähtömuuntaja voidaan korvata ristiinkytketyllä INA2134 differentiaalivahvistimella. INA2134 tulojen maksimi yhteismuotoinen jännite on noin 25V, joten yhteismuotoinen + differentiaalinen jännite täytyy pitää alle 25V tai vahvistin yliohjautuu. INA2134 yhteismuotoisen jännitteen vaimennusuhde matalilla taajuuksilla on 90dB, joten se vaimentaa yhteismuotoisia signaaleja lähes yhtä hyvin kuin laadukas muuntaja.

Kontrollipiiri

Kuvassa 10 on esitetty kontrollipiiri. Audiojännite tuodaan muuntajan T1 pinnien 5 ja 8 välille. Diodit D2 ja D3 muuttavat audiojännitteen negatiivisiksi pulsseiksi jännitteeseen V+ nähden. Kun negatiiviset pulssit ylittävät transistorin Q4 kannan kynnysjännitteen, vahvistaa Q4 signaalia ja kääntää pulssit positiivisiksi. Potentiometri RV4:llä voidaan muuttaa transistorin Q4 vahvistuksen määrää. Transistori Q3 toimii puskurina. Pulssit lataavat kondensaattorin kondensaattorin C2 positiiviseen jännitteeseen. R6 + RV2 määrittävät kuinka nopeasti C2 latautuu ja RV3 + R8 + R6 + RV2 määrittävät kuinka nopeasti C2 purkauttuu. Transistorit Q2 ja Q1 muodostavat darlingtonkytkennän jolta säätöjännite viedään putkien katodeille.

Perinteinen kontrollipiiri

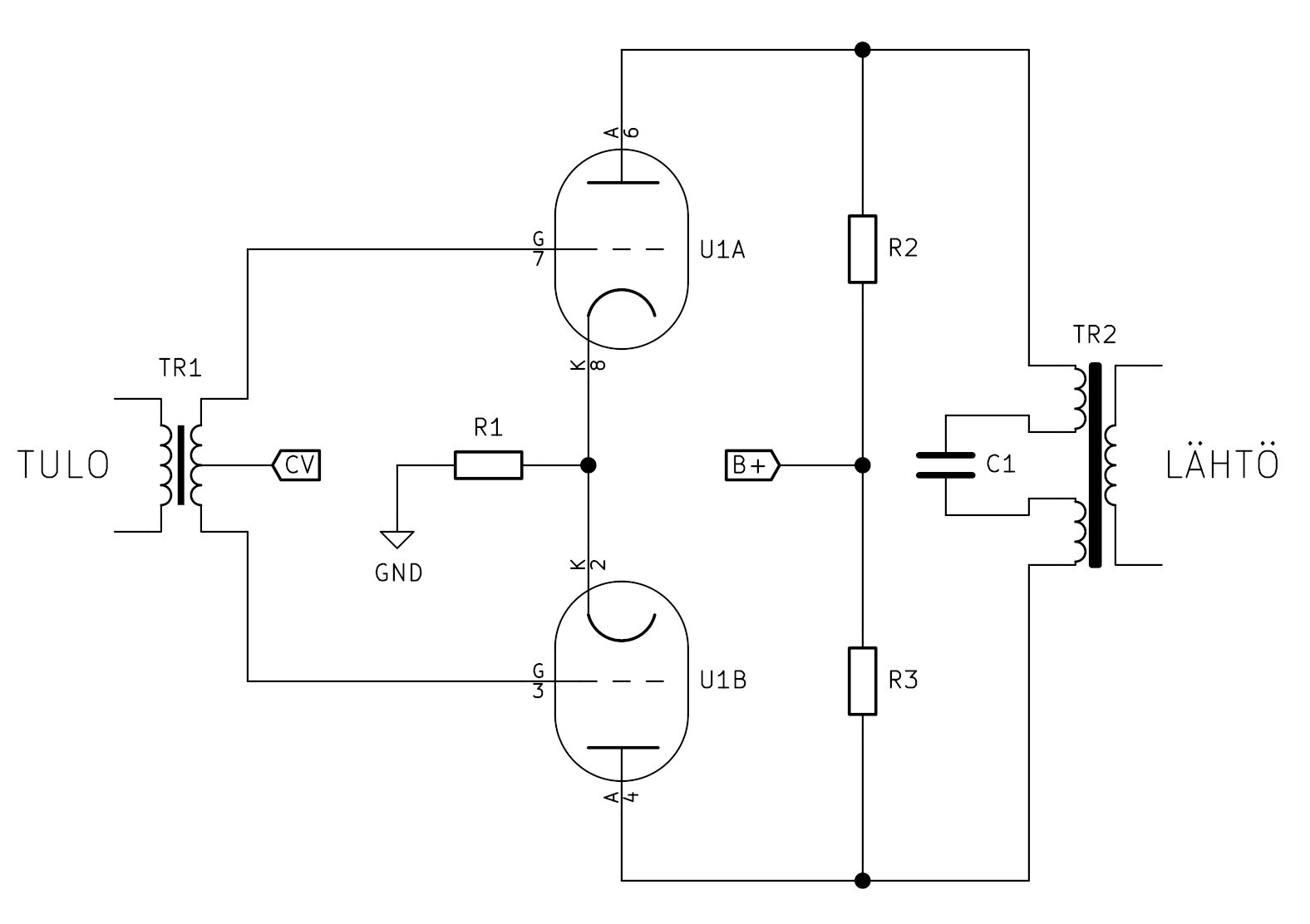
Jos kuitenkin säätöjännite halutaan tuoda ohjaushiloille ja käyttää perinteisempää kontollipiiriä, niin kuvassa 11 on esitetty piiri jolla tulomuuntaja voidaan korvata.

Author

Heikki Vuojolahti

www.ghr.fi